Vijay Khot
Backend & ML Infrastructure Engineer for the Built World
I spent over 7 years managing construction projects before earning my Master's in Computer Science. Now I build backend systems and ML tools for the built world, from forecasting engines to permit workflows and payment systems.
My core stack is Node.js (TypeScript), Python (FastAPI), AWS, and Docker. I turn messy, real-world workflows into reliable APIs and data pipelines.
Backend & APIs
RESTful services with solid data modeling and caching.
ML in Production
Dockerized inference engines with Redis and CI/CD.
Construction-Aware
Encoding real-world permit/material workflows into software.
Professional Experience
Backend Software Engineer (Volunteer)
Oct 2025 - PresentActing as Technical Lead, I rescued legacy infrastructure by recovering domains and migrating DNS. I architected a zero-cost serverless donation platform using Netlify Functions. To unblock Google and Stripe verification, I engineered a critical email workaround, implemented SPF/DKIM security, and led MVP scope negotiations.
Software Engineer - Integrations and Automation (Volunteer)
Aug 2025 - PresentI architected a decoupled donation pipeline from WordPress to Salesforce using Platform Events and custom PHP middleware. This cut costs by migrating integrations from Zapier to Make.com. I also led recovery efforts for critical production issues like database migration failures and Cloudflare WAF blocks, while advising leadership on secure data strategies.
Project Engineer
May 2017 - June 2023I orchestrated a $3M+ government housing initiative that enabled 605 families to build homes. I managed the full lifecycle from proposals and permits to fund distribution while leading cross-functional teams. I also modernized reporting by building Python (Pandas) workflows to replace manual tracking.
Selected Engineering Work
View Full Archive →
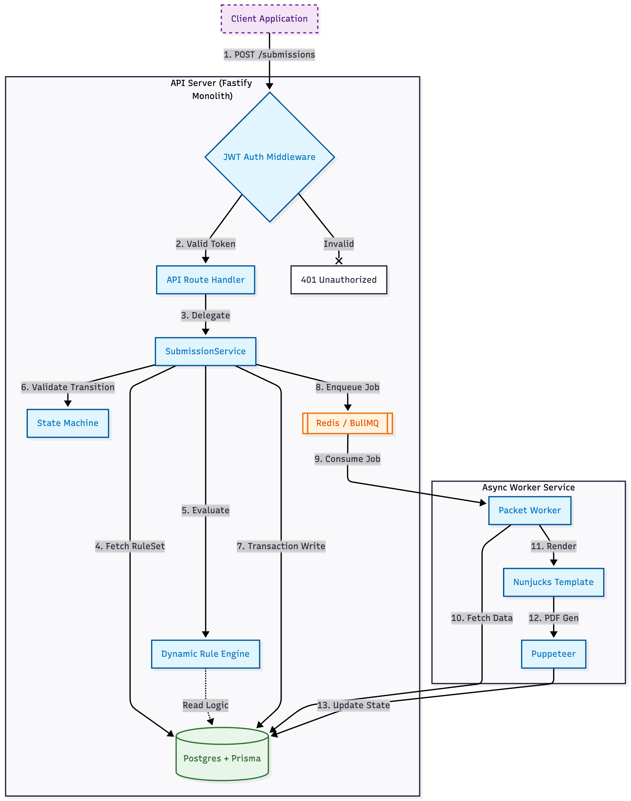
Permit Workflow Service
What I built:Designed and implemented a layered service (API/Domain/Data) with a deterministic rule engine, guarded state transitions, Prisma-backed persistence, and BullMQ worker for Puppeteer-based PDF packet generation. Added Prometheus-compatible metrics, Swagger docs, and secure x-api-key preValidation. Provided Docker setups and seed data for local development.

Material Forecasting Engine
What I built:Architected the end-to-end ML pipeline, handling data ingestion (ETL), model serving, and caching strategies. Designed the system for extensibility, allowing easy integration of new forecasting models. Implemented Docker + docker-compose for local dev, CI with GitHub Actions, and deployments to AWS ECS.

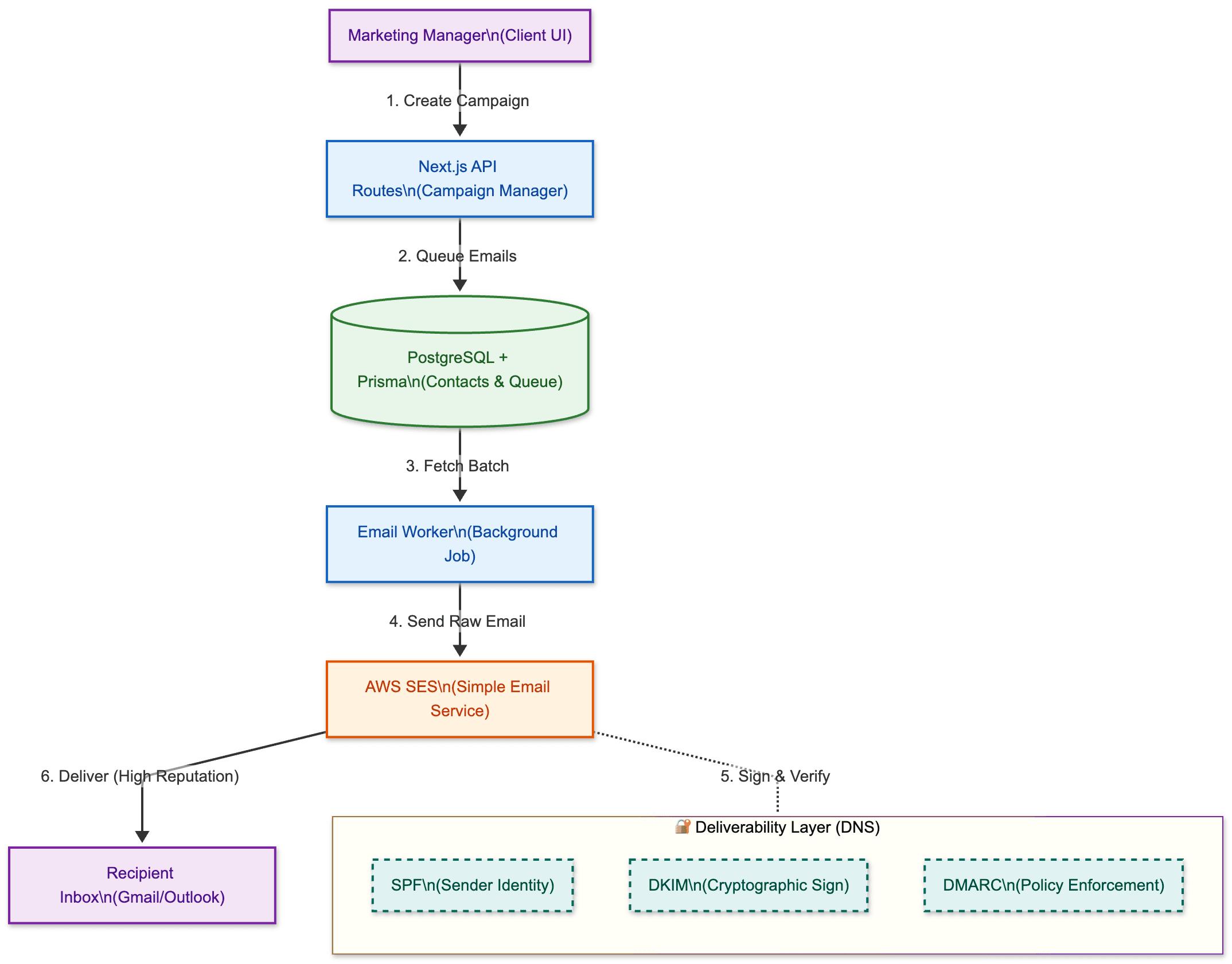
Email Outreach Platform
What I built:Led end-to-end development: architected RESTful APIs and implemented Prisma transactions. Solved critical email deliverability issues by configuring AWS SES with SPF, DKIM, and DMARC records to ensure high sender reputation and prevent spam flagging.
✍️ Selected Writing
View All Articles →Building Production-Grade Idempotency with Redis & Fastify
A deep dive into distributed state management, handling race conditions, and implementing the 'Check-Then-Act' pattern using Redis locking.
Decoupling ML Artifacts: A Pattern for S3 Model Storage
Architecting a clean separation between code and model weights. Strategies for versioning, fetching, and caching ML artifacts in production.
Testing the Untestable: Integration Testing BullMQ Jobs
A practical guide to handling the complexity of testing asynchronous job queues, ensuring reliability in distributed message-based architectures.
What People Say 💬
"Vijay was the lead designer/developer for a key integration under a very tight timeline. He quickly assessed tools to make our deadline, while deferring long-term analysis until after. The report he prepared answers necessary unasked questions related to reliability under edge scenarios, risks, and failover potentials. Vijay possesses one of the most highly-prized skills in the IT industry -- the ability to execute solid, quality work under pressure."
Arlene Stebbins
Web Developer, Hearth & Home Technologies
Senior Colleague at JerseySTEM
"I gladly endorse Vijay with the highest recommendation. He has fine-tuned experience in backend infrastructure and an exceptional aptitude for complex problem solving. He is a very proficient, talented developer with a high level of technical reliability."
Arista Burtrum
President and Founder, The Chad Foundation for Athletes and Artists
Direct Manager
"I can confidently say he's one of the most detail-oriented and dependable developers I've collaborated with. Whether it's debugging complex logic or brainstorming scalable solutions, Vijay brings initiative, clarity, and technical depth to a project."
Raj D Kale
Software Engineer
Project Collaborator
Ready to build scalable systems?
I am currently open to Backend, ML Infrastructure, and Fullstack roles. If you have an engineering challenge that needs a robust solution, let's talk.
Get in Touch